决胜中考,从体育开始!来南京市青少年宫,解锁中考体育考试“秘籍”!
发布时间:2025-11-14 浏览次数:573 发布者:梁老师 作者:编辑部 来源:编辑部
千军万马争渡,
体育一分难求!
中考每一分都至关重要,
体育40分更是“必争之地”。
选择对的训练方式,
让孩子不仅不丢分,
更赢得健康与自信!


【中考体育项目】
男/女生各选3项,
满分40分,直接计入总分!
包括:跳绳/长跑、50米跑/立定跳远、
实心球/引体向上(男)/仰卧起坐(女)
【体育考试四大特点】
?失分易:体能技术需系统训练,临时突击难见效
?追分难:体育落后,文化课难以弥补
?刚性强:一分之差,可能错失理想学校
?时间紧:体能提升需周期,早准备早稳妥
【南京市青少年宫中考体育训练营】
重磅来袭!
专注中考体育提分,
我们懂专业,更懂孩子!
为什么选择我们
高度还原考场环境
全真模拟设备、专业场地,让孩子提前适应,考试不紧张、发挥更稳定!
专业教练团队系统指导
分阶段、分项目精准训练,从基础动作到力量提升,再到模拟测试,步步为营,稳步提分!
科学训练+趣味结合
不仅练体能、学技巧,更融入游戏化训练,提升孩子兴趣,坚持更容易!
小班教学,关注每个孩子
4人开班,8人满班!确保每位学员都能得到充分指导和个性化调整。

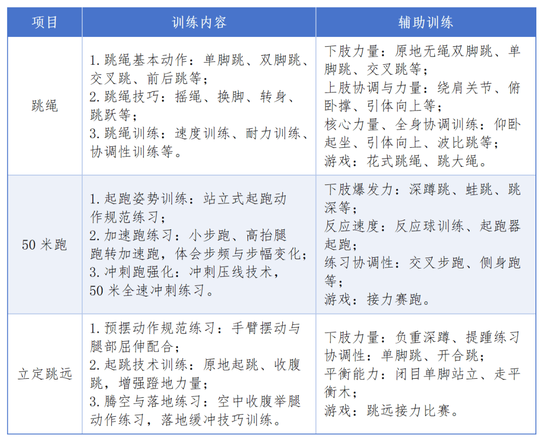
训练内容涵盖所有考试项目
跳绳/长跑(男1000米/女800米)


50米跑/立定跳远


实心球/引体向上(男)/仰卧起坐(女)


训练按阶段推进,系统提升
1.基础动作定型 →2.力量耐力提升 →3.全真模拟测试
阶段1:基础动作定型

阶段2:力量耐力提升
Copyright © 2021.南京中考体育培训网 All rights reserved. 技术支持:南京庐剑科技